所在位置:网站首页 > 政策法规>浏览

关于印发《河南省保安协会章程》(修正案)的通知 [2021]1号

2021/4/6作者:周口保安协会


河 南 省 保 安 协 会

豫保协[2021]1号

 

关于印发《河南省保安协会章程》

(修正案)的通知

 

各会员单位:

现将河南省保安协会第一届第二次会员代表大会一致审议并通过的《河南省保安协会章程》(修正案)印发给你们,请认真组织学习,抓好贯彻落实。

 

2021年3月16日

 

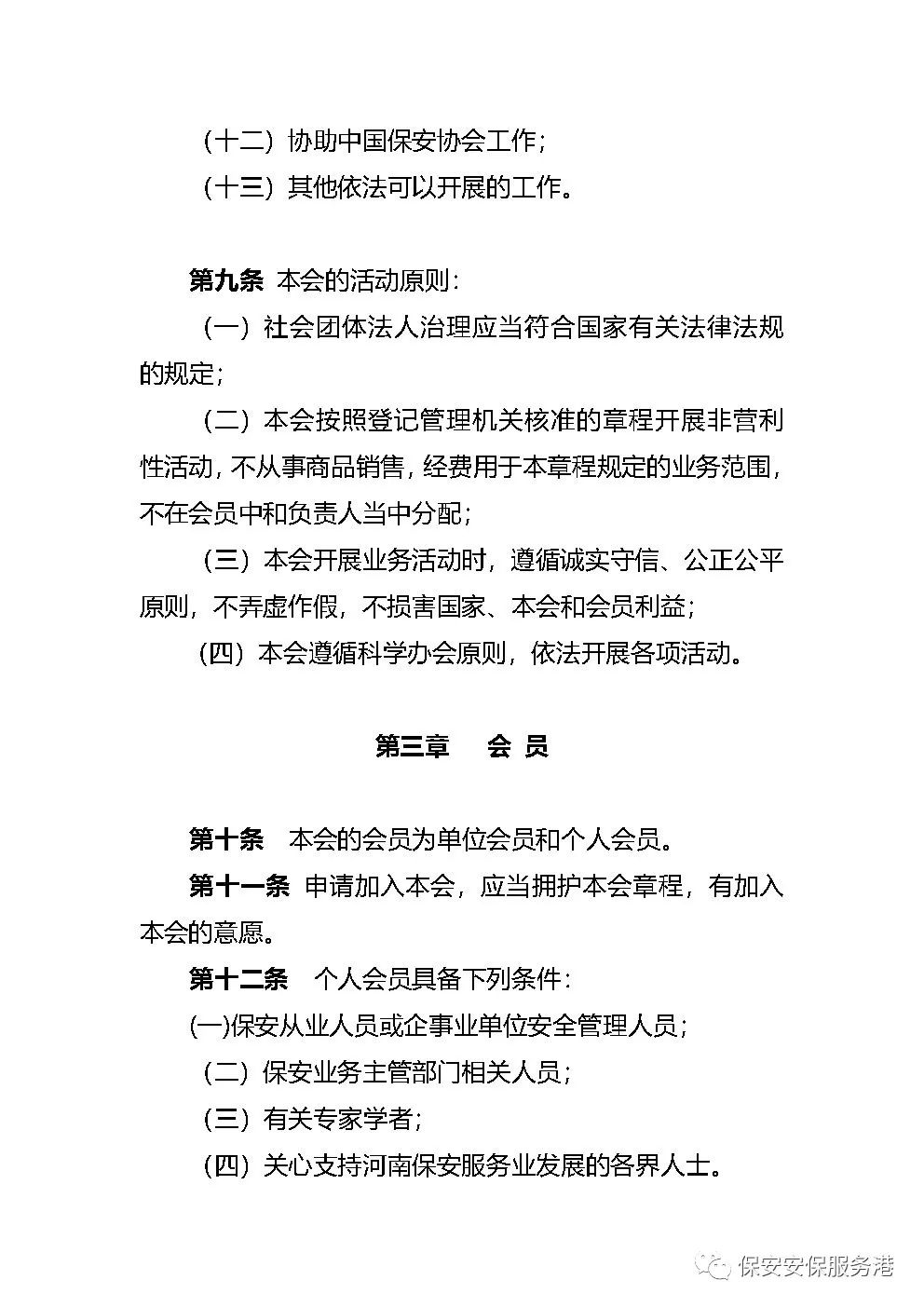
抄报:河南省公安厅巡特警总队。

协会领导。

抄送:各省辖市公安局治安支队,中原油田、河南油田公安局治安支队,小浪底、郑州铁路公安局治安大队(处)。


附:(河南省保安协会章程(修正案)

主办:周口市保安协会

电话:

邮箱:

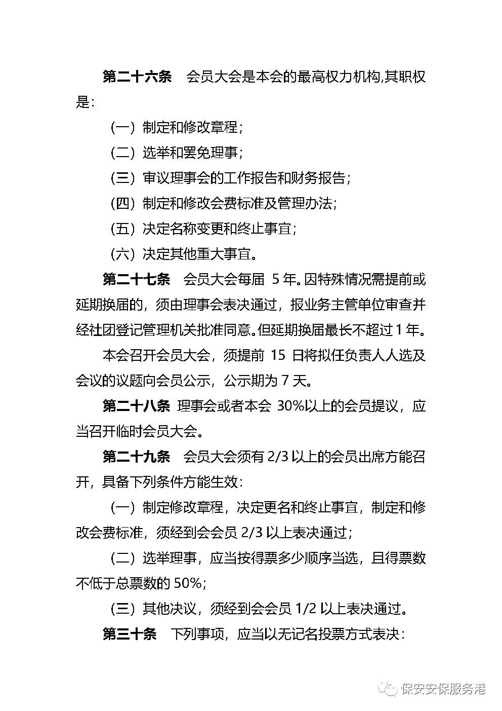
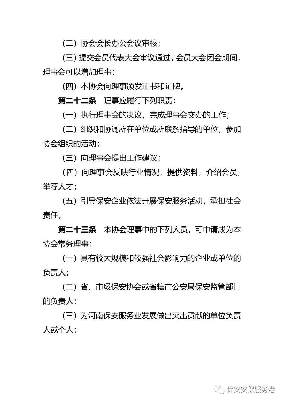
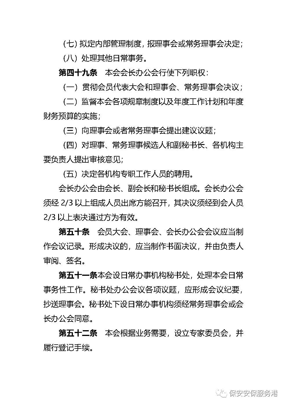
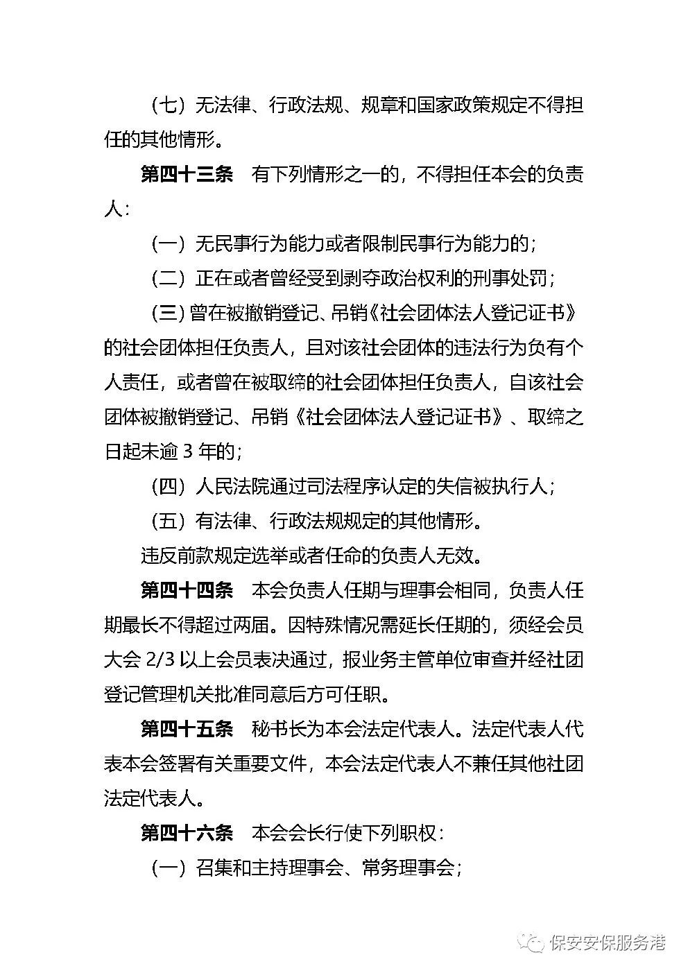
微信公众号: